В современной электронике наиболее широко применяются бестрансформаторные двухтактные УМ. Такие УМ имеют хорошие массогабаритные показатели и просто реализуются в виде ИМС.
Возможно построение двухтактных бестрансформаторных УМ по структурной схеме, показанной на рисунке 4.7.
Здесь ФИ — фазоинверсный каскад предварительного усиления (драйвер), УМ — двухтактный каскад усиления мощности.
Довольно широко применяется ФИ на комплиментарных транзисторах.
Использование комплиментарной пары транзисторов VT1 и VT2, имеющих разную проводимость, но одинаковые параметры (например, КТ315-КТ361, КТ502-КТ503, КТ814-КТ815 и др.) позволяет инвертировать фазу входного сигнала на 180° на первом выходе.
Хорошими параметрами обладают двухтактные бестрансформаторные УМ, выполненные на комплиментарных транзисторах. Такие УМ принято называть бустерами. Различают бустеры напряжения и тока. Поскольку усиление напряжения обычно осуществляется предварительными каскадами многокаскадного усилителя, а нагрузка УМ, как правило, низкоомная, то наибольшее распространение получили выходные каскады в виде бустера тока.
При подаче на вход бустера положительной полуволны входного гармонического сигнала открывается транзистор VT1 и через нагрузку потечет ток. При подаче на вход бустера отрицательной полуволны входного гармонического сигнала открывается транзистор VT2 и через нагрузку потечет ток в противоположном направлении. Таким образом, на
будет формироваться выходной сигнал.
Включение транзисторов с ОК позволяет получить малое выходное сопротивление, что необходимо для согласования с низкоомной нагрузкой для передачи в нее максимальной выходной мощности. Большое входное сопротивление позволяет хорошо согласовать каскад с предварительным усилителем напряжения. За счет 100% ПООСН.
Благодаря использованию двухполярного источника питания возможна гальваническая связь каскада с нагрузкой, что делает возможным применение токовых бустеров в усилителях постоянного тока. Кроме того, это обстоятельство весьма благоприятно при реализации бустера в виде ИМС.
Существенным недостатком рассматриваемого бустера является большие НИ (
), что и ограничивает его практическое использование. Свободным от этого недостатка является токовый бустер класса АВ.
Начальные токи покоя баз транзисторов здесь задаются с помощью резисторов
и
, а также диодов
и
. При интегральном исполнении в качестве диодов используются транзисторы в диодном включении. Сопротивление
вводится для лучшего согласования с предыдущим каскадом усилителя.
При положительной полуволне входного гармонического сигнала диод
подзапирается и на базе
будет отслеживаться входной потенциал, что приведет к его отпиранию и формированию на сопротивлении нагрузки положительной полуволны выходного гармонического сигнала. При отрицательной полуволне входного гармонического сигнала работает
и
, и на нагрузке формируется отрицательная полуволна выходного гармонического сигнала.
УПТ
Усилителями постоянного тока (УПТ) называются устройства, предназначенные для усиления медленно изменяющихся сигналов вплоть до нулевой частоты.
Для осуществления передачи сигналов частот, близких к нулю, в УПТ используется непосредственная (гальваническая) связь между каскадами. Однако такая связь приводит к необходимости решения специфических задач:
¨ согласование потенциальных уровней в соседних каскадах;
¨ уменьшения дрейфа (нестабильности) выходного уровня напряжения или тока.
Для целей согласования потенциалов используют транзисторы различной проводимости, для лучшей температурной компенсации применяют диоды и стабилитроны. Применение двухполярного источника питания позволяет непосредственно подключать источник сигнала и нагрузку к УПТ, т.к. в этом случае обеспечены нулевые потенциалы на его входе и выходе.
УПТ с прямым усилением на основе непосредственной связи между каскадами и глубокими ООС позволяют получить
при
порядка десятков милливольт. В таких УПТ возникает проблема устранения паразитной ОС по цепям питания, ибо не представляется возможным применение обычных фильтров.
УПТ прямого усиления имеют большой температурный дрейф. Кроме температурного дрейфа в таких УПТ существенное влияние оказывают временной дрейф, нестабильность источников питания и низкочастотные шумы.
Не нашли то, что искали? Воспользуйтесь поиском:
Лучшие изречения: Сдача сессии и защита диплома — страшная бессонница, которая потом кажется страшным сном. 8815 —
| 7172 —
или читать все.
91.146.8.87 © studopedia.ru Не является автором материалов, которые размещены. Но предоставляет возможность бесплатного использования. Есть нарушение авторского права? Напишите нам | Обратная связь.
Отключите adBlock!
и обновите страницу (F5)
очень нужно
СХЕМОТЕХНИКА ВЫХОДНЫХ КАСКАДОВ УСИЛИТЕЛЕЙ МОЩНОСТИ
Выходные каскады на базе " двоек "
В качестве источника сигнала будем использовать генератор переменного тока с перестраиваемым выходным сопротивлением ( от 100 Ом до 10,1 кОм ) с шагом 2 кОм ( рис . 3 ). Таким образом, при испытаниях ВК при максимальном выходном сопротивлении генератора (10,1 кОм ) мы в какой — то степени приблизим режим работы испытуемых ВК к схеме с разомкнутой ООС , а в другом (100 Ом ) — к схеме с замкнутой ООС .

Основные типы составных биполярных транзисторов ( БТ ) показаны на рис . 4. Наиболее часто в ВК используется со ставной транзистор Дарлингтона ( рис . 4 а ) на базе двух транзисторов одной проводимости (" двойка " Дарлингтона ), реже — составной транзистор Шиклаи ( рис . 4б ) из двух транзисторов разной проводимости с токовой отрицательной ОС , и еще реже — составной транзистор Брайстона ( Bryston , рис . 4 в ).
" Алмазный " транзистор — разновидность составного транзистора Шиклаи — показан на рис . 4 г . В отличие от транзистора Шиклаи , в этом транзисторе благодаря " токовому зеркалу " ток коллекторов обоих транзисторов VT 2 и VT 3 практически одинаков . Иногда транзистор Шиклаи используют с коэффициентом передачи больше 1 ( рис . 4 д ). В этом случае K П =1+ R 2/ R 1. Аналогичные схемы можно получить и на полевых транзисторах ( ПТ ).

1.1. Выходные каскады на базе " двоек ". " Двойка " — это двухтактный выходной каскад с транзисторами , включенными по схеме Дарлингтона , Шиклаи или их комбинации ( квазикомлементарный каскад , Bryston и др .). Типовой двухтактный выходной каскад на " двойке " Дарлингтона показан на рис . 5. Если эмиттерные резисторы R3, R4 ( рис . 10) входных транзисторов VT 1, VT 2 подключить к противоположным шинам питания , то эти транзисторы будут работать без отсечки тока , т . е . в режиме класса А .


Посмотрим , что даст спаривание выходных транзисторов для двойки " Дарлингт она ( рис . 13).

На рис . 15 приведена схема ВК , использованная в одном из професс и ональных усилителей .
Менее популярна в ВК схема Шиклаи ( рис . 18) . На первых порах развития схемотехники транзисторных УМЗЧ были популярны квазикомплементарные выходные каскады , когда верхнее плечо выполнялось по схеме Дарлингтона , а нижнее — по схеме Шиклаи . Однако в первоначальной версии входное сопротивление плеч ВК несимметрично , что приводит к дополнительным искажениям . Модифицированный вариант такого ВК с диодом Баксандалла , в качестве которого использован базо — эмиттерный переход транзистора VT 3, показан на рис . 20.


Кроме рассмотренных " двоек ", есть модификация ВК Bryston , в которой входные транзисторы эмиттерным током управляют транзисторами одной проводимости , а коллекторным током — транзисторами другой проводимости ( рис . 22). Аналогичный каскад может быть реализован и на полевых транзисторах , например , Lateral MOSFET ( рис . 24) .


Гибридный выходной каскад по схеме Шиклаи с полевыми транзисторами в качестве выходных показан на рис. 28 . Рассмотрим схему параллельного усилителя на полевых транзисторах ( рис . 30).


В качестве эффективного способа повышения и стабилизации входного сопротивления " двойки " предлагается использовать на ее входе буфер , например , эмиттерный повторитель с генератором тока в цепи эмиттера ( рис . 32 ).
Из рассмотренных " двоек " наихудшим по девиации фазы и полосе пропускания оказался ВК Шиклаи . Посмотрим , что может дать для такого каскада применение буфера . Если вместо одного буфера использовать два на транзисторах разной проводимости , включенных параллельно ( рис . 35) , то можно ожидать дальнейшего улучшения пара метров и повышения входного сопротивления . Из всех рассмотренных двухкаскадных схем наилучшим образом по нелинейным искажениям показала себя схема Шиклаи с полевыми транзисторами . Посмотрим , что даст установка параллельного буфера на ее входе ( рис . 37 ).


Параметры исследованных вы ходных каскадов сведены в табл . 1 .
Анализ таблицы позволяет сделать следующие выводы :
— любой ВК из " двоек " на БТ как нагрузка УН плохо подходит для работы в УМЗЧ высокой верности ;
— характеристики ВК с ПТ на вы ходе мало зависят от сопротивления источника сигнала ;
— буферный каскад на входе любой из " двоек " на БТ повышает входное сопротивление , снижает индуктивную составляющую выхода , расширяет полосу пропускания и делает параметры независимыми от выходного сопротивления источника сигнала ;
— ВК Шиклаи с ПТ на выходе и параллельным буфером на входе ( рис . 37 ) имеет самые высокие характеристики ( минимальные искажения , максимальную полосу пропускания , нулевую девиацию фазы в звуковом диапазоне ).
Выходные каскады на базе " троек "
В высококачественных УМЗЧ чаще используются трехкаскадные структуры : " тройки " Дарлингтона , Шиклаи с выходными транзисторами Дарлинг тона , Шиклаи с выходными транзис торами Bryston и другие комбинации . Одним из самых популярных вы ходных каскадов в настоящее вре мя является ВК на базе составно го транзис тора Дарлингтона из трех транзисторов ( рис . 39). На рис . 41 показан ВК с разветвлением каскадов : входные повторители одновременно работают на два каскада , которые , в свою очередь , также работают на два каскада каждый , а третья ступень включена на общий выход . В результате , на выходе такого ВК работают счетверенные транзисторы .
Схема ВК , в которой в качестве выходных транзисторов использованы составные транзисторы Дарлингтона , изображена на рис . 43. Параметры ВК на рис .43 можно существенно улучшить , если включить на его входе хорошо зарекомендовавший себя с " двойками " параллельный буферный каскад ( рис . 44).


Вариант ВК Шиклаи по схеме на рис . 4 г с применением составных транзисторов Bryston показан на рис . 46 . На рис . 48 показан вариан т ВК на транзисторах Шиклаи ( рис .4 д ) с коэффициентом передачи около 5, в котором входные транзисторы работают в классе А ( цепи термоста билизации не показаны ).


На рис . 51 показан ВК по структуре предыдущей схемы только с единичным коэффициентом передачи . Обзор будет неполным , если не остановиться на схеме выходного каскада с коррекцией нелинейности Хауксфорда ( Hawksford ), приведенной на рис . 53 . Транзисторы VT 5 и VT 6 — составные транзисторы Дарлингтона .

С целью устранения отмеченных выше недостатков схемы рис. 54 и упрощения схемы заменим входной эмиттерный повторитель параллельным повторителем , а резисторы R 1 ( рис . 53) разобьем на 2 резистора ( рис . 55). В точки соединения резисторов ( R 5, R 8 и R 6, R 9) подключим генераторы тока (9 мА ) н а транзисторах VT 1, VT 4. и получим схему изображенную на рисунке .

Заменим выходные транзисторы на полевые транзисторы типа Lateral ( рис . 57
По вышению надежности усилите лей за счет исключения сквозных то ков , которые особенно опасны при кли пировании высокочастотных сиг налов , способствуют схемы антинасыщения выходных транзисторов . Варианты таких решений показаны на рис . 58. Через верхние диоды происходит сброс лишнего тока базы в коллектор транзистора при прибли жении к напряжению насы щен ия . На пряжение насыщения мощных транзисторов обычно находится в пределах 0,5. 1,5 В , что примерно совпадает с падением напряжения на базо-эмиттерном переходе . В первом варианте ( рис . 58 а ) за счет дополнительного диода в цепи базы напряжение эмитте р — коллектор не доходит до напряжения насыщения пример но на 0,6 В ( падение напряжения на диоде ). Вторая схема ( рис . 58б) требует подбора резисторов R 1 и R 2. Нижние диоды в схемах предназначены для быстрого выключения транзисторов при импульсных сигналах . Аналогичные решения применяются и в силовых ключах .

Часто для повышения качества в УМЗЧ делают раздельное питание, повышенное , на 10. 15 В для входного каскада и усилителя на пряжения и пониженное для вы ходного каскада . В этом случае во избежание выхода из строя выходных транзисторов и снижения перегрузки предвыходных необходимо использовать защитные диоды . Рассмотрим этот вариант на примере модификации схемы на рис . 39. В случае повышения входного напряжения выше на пряжения питания выходных транзисторов открываются дополнительные диоды VD 1, VD 2 ( рис . 59 ), и лишний ток базы транзисторов VT 1, VT 2 сбрасывается на шины питания оконечных транзисторов . При этом не допускается повышения входного на пряжения выше уровней питания для выходной ступени ВК и снижается ток коллектора транзисторов VT 1, VT 2.
Ранее , с целью упрощения , вместо схемы смещения в УМЗЧ использовался отдельный источник напряжения . Многие из рассмотренных схем , в частности , выходные каскады с параллельным повторителем на входе , не нуждаются в схемах смещения , что является их дополнительным достоинством . Теперь рассмотрим типовые схе мы смещения , которые представлены на рис . 60 , 61 .

Генераторы стабильного тока. В современных УМЗЧ широко используется ряд типовых схем : диф ференциальный каскад ( ДК ), отражатель тока (" токовое зеркало "), схема сдвига уровня , каскод ( с последова тельным и параллельным питанием , последний также называют " лома ным каскодом "), генератор стабильного тока ( ГСТ ) и др . Их правильное применение позволяет значительно повысить технические характеристики УМЗЧ . Оценку параметров основных схем ГСТ ( рис. 62 — 6 6 ) сделаем с помощью моделирования . Будем исходить из того , что ГСТ является нагрузкой УН и включенпараллельно ВК . Исследуем его свойства с помощью методики , аналогичной исследованиям ВК .





Рассмотренные схемы ГСТ — , это вариант динамической нагрузки для однотактного УН . В УМЗЧ с одним дифференциальным каскадом ( ДК ) для организации встречной динамической нагрузки в УН используют структуру " токового зеркала " или , как его еще называют , " отражателя тока " ( ОТ ). Эта структура УМЗЧ была характерна для усилителей Холтона , Хафлера и др . Основные схемы отражателей тока приведены на рис . 67 . Они могут быть как с единичным коэффициентом передачи ( точнее , близким к 1), так и с большим или меньшим единицы ( масштабные отражатели тока ). В усилителе напряжения ток ОТ находится в пределах 3. 20 мА : Поэтому испытаем все ОТ при токе , например , около 10 мА по схеме рис . 68.


Результаты испытаний приве дены в табл . 3 .

В качестве примера реального усилителя предлагается схема усилителя мощности S. BOCK , опубликованная в журнале Радиомир, 201 1 , № 1, с. 5 — 7; № 2, с. 5 — 7 Radiotechnika №№ 11, 12/06
Целью автора было построение усилителя мощности , пригодного как для озвучивания " пространства " во время прадничных мероприятий , так и для дискотек . Конечно , хотелось , чтобы он умещался в корпусе сравнительно небольших габаритов и легко транспортировался . Еще одно требование к нему — легкодоступность комплектующих . Стремясь достичь качества Hi — Fi , я выбрал комплементарно — симметричную схему выходного каскада . Максимальная выходная мощность усилителя была задана на уровне 300 Вт ( на нагрузке 4 Ом ). При таком мощности выходное напряжение составляет примерно 35 В . Следовательно для УМЗЧ необходимо двухполярное питающее напряжение в пределах 2×60 В . Схема усилителя приведена на рис . 1 . УМЗЧ имеет асимметричный вход . Входной каскад образуют два дифференциальных усилителя .
А. ПЕТРОВ , Радиомир, 201 1 , №№ 4 — 12
Цель работы:изучить принцип действия и основные характеристики двухкаскадного усилителя напряжения низкой частоты на транзисторах с резистивно-емкостной связью. Изучить работу двухтактного усилителя мощности на основе 2 эмиттерных повторителейс двухполярным питанием на биполярных транзисторах.
Краткие теоретические сведения
Усилитель это устройство, преобразующее сигнал малой мощности в сигнал большей мощности за счёт энергии источника питания.
Простейшим усилителем является усилительный каскад, содержащий усилительный элемент (биполярный, полевой транзистор либо операционный усилитель), пассивные элементы (резисторы и конденсаторы) и постоянный источник питания, которые обеспечивают нужный режим работы каскада.
Применяемые на практике усилители являются достаточно сложными устройствами, которые содержат в себе ряд усилительных каскадов, обеспечивающих не только усиление входного сигнала, но исогласование с источником и потребителем сигнала.
Усилительный каскад это минимальный функциональный блок,обеспечивающий усиление сигнала. Обычно в его состав входят одинили несколькоусилительных элементов (электронный прибор, обеспечивающий усиление сигнала – транзистор или электронная лампа),цепи обратной связи, элементы обеспечивающие режим по постоянному току, и т.д.
Важнейшей величиной, характеризующей усилительный каскад,является коэффициент усиления, равный отношению уровня выходного сигнала к уровнювходного. Различают три коэффициента усиления – коэффициент усиления по напряжению, току и мощности:

Исходя из определения усилителя, любой усилительувеличивает мощность входного сигнала, и значит основным коэффициентом усиления должен быть коэффициент усиления по мощности,однако при проектировании усилителей акцент ставится на усилениеодной из трёх величин, поэтому различают усилители напряжения,тока и мощности. Наиболее часто требуется усиление напряжения,поэтому в литературе наиболее распространён КU, и, в ряде случаев,он принимается за определение коэффициента усиления вообще.
С целью увеличения коэффициента усиления несколько каскадов объединяются в многокаскадный усилитель. Его коэффициент усиления равен произведению одноименных коэффициентов усиления всех каскадов устройства:
где N– число каскадов.
При этом выходное напряжение предыдущего каскада подается на вход последующего. Соединение каскадов производится через элементы связи (конденсаторы, резисторы либо трансформаторы), которые определяют тип усилителя.
Каскадами предварительного усиления обычно являются усилители напряжения, а оконечными каскадами – усилители мощности.
Изучаемый в работе усилитель состоит из двух каскадов: усилителя напряжения на биполярном транзисторе и бестрансформаторного двухтактного усилителя мощности на биполярных транзисторах, соединенных по схеме с резистивно-емкостной связью.
На рис. 1 изображена, принципиальная схема исследуемого двухкаскадного усилителя.

Рис.1Принципиальная схема исследуемого двухкаскадного усилителя
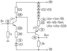
Первый каскад усилителя (рис. 2) собран на транзисторе n-p-n типаVT1, включённом по схеме с общим эмиттером(ОЭ).Делитель напряжения R3-R4 задает величину постоянного напряжения на базе транзистора (режим работы по постоянному току), резистор R5является нагрузочным резистором в цепи коллектора, обеспечивающим динамический режим работы транзистора. Элементы R6 и С2 обеспечивают температурную стабилизацию усиления. На входе и выходе каскада имеются разделительные конденсаторы С1 и Ср1(или Ср2), необходимые для обеспечения независимости режима работы каскада по постоянному току (режима покоя, характеризующегося IБ0, IK0, UБЭ0,UКБ0) от входной и выходной цепей. 
Рис. 2. Первый каскад
Входное сопротивление каскада на транзисторе с ОЭ обычно составляет порядка несколько сотен Ом. Выходное сопротивление велико и может составлять несколько десятков кОм. Поэтому при работе усилителя на низкоомную нагрузку необходимо использовать согласующий каскад.
В современной электронике при создании усилителей на не слишком большие выходные мощности и не слишком малые сопротивления нагрузки наиболее широко применяются двухтактные устройства без использования трансформаторов. Такие усилители мощности имеют небольшие габаритные размеры и массу, а также обладают повышенной надежностью. На рис. 3 показан второй (выходной) каскад усилителя, являющийсябестрансформаторным двухтактным усилителем мощности.Он собран на комплементарных транзисторах VT2 и VT3 (транзисторах разной структуры [n-p-n и p-n-p], но имеющих близкие характеристики), работающих в режимах эмиттерных повторителей напряжения (схема с общим коллектором). Режим работы по постоянному току задают делитель R8-R9 и коллекторные резисторы R10 иR11. Диоды VD1 и VD2 создают небольшое смещение напряжения для увеличения начальных токов и обеспечивают работу усилителя в режимеАВ.Начальные токи, протекающие через транзисторы VT2 и VT3,в силу разнополярности транзистороввзаимно компенсируются. Это приводит к уменьшению искажений сигнала, а также обеспечивает параметрическую температурную стабилизацию работы транзисторов. Выходное сопротивление каскада мало (порядка десятков килоом), что обеспечивает хорошее согласование с низкоомной нагрузкой. 
Рис. 3. Второй каскад
Второй каскад является усилителем тока, а его коэффициент передачи по напряжению близок к 1 (что характерно для эмиттерного повторителя), Кр>>1.
Основными характеристиками усилителей являютсяамплитудная и амплитудо-частотная. Амплитудная характеристика усилителя – это зависимость амплитуды выходного напряжения от амплитуды входного напряжения. Эта характеристика представлена на рис. 4. Участок «ab» кривой соответствует линейному режиму работы усилителя (т.е.UвыхпропорциональноUвх, и коэффициент усиленияК =const). На участке «bc» при увеличении входного напряжения появляются искажения формы выходного напряжения, называемые нелинейными искажениями, и коэффициент усиления падает. При дальнейшем увеличенииUвхвыходное напряжениеUвыхне меняется, усилитель работает в режиме насыщения. Рабочим участкомусилителя является линейный участок характеристики «ab».

Рис. 4. Амплитудная характеристика Рис. 5. Амплитудно-частотная характеристика
Амплитудно-частотная характеристика усилителя – это зависимость коэффициента усиления от частоты усиливаемого сигнала. Вид этой характеристики для усилителя с RC-связью показан на рис. 5.
Снижение коэффициента усиления в области нижних и верхних частот называют частотными искажениями. Они оцениваются коэффициентами частотных искажений на верхних частотахМВ=
и на нижних частотахМН=
, гдеКВиКН– коэффициенты усиления на верхних и нижних частотах, а К0– максимальное значение коэффициента усиления. Обычно допустимое значение коэффициента частотных искажений М принимают равным
. ЧастотыfНиfВ, соответствующие минимальным значениям коэффициента усиления, называют нижней и верхней граничными частотами, а диапазон частот Δf=fН–fВполосой пропускания усилителя.
Влияние емкости связи между каскадами Ср1 (Ср2) можно проанализировать по амплитудно-частотной характеристике усилителя при различных значениях Ср1 и Ср2.
Влияние нагрузки на работу первого каскада исследуется по амплитудным характеристикам при наличии низкоомной нагрузки (резистор R7) на выходе первого каскада и в режиме холостого хода (при отключении резистораR7 переключателем 2).